Shenzhen Tuya Technology Download Center was established in May 2018
Products
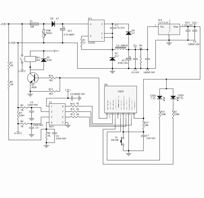
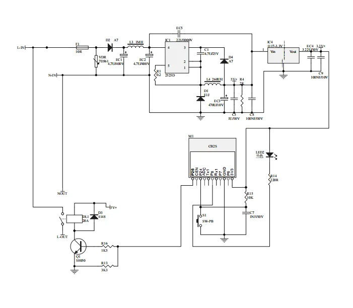
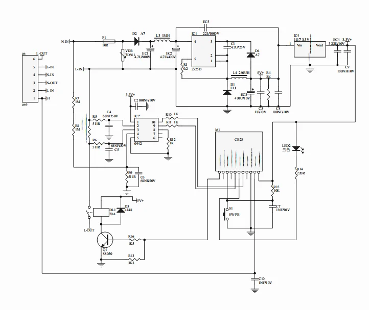
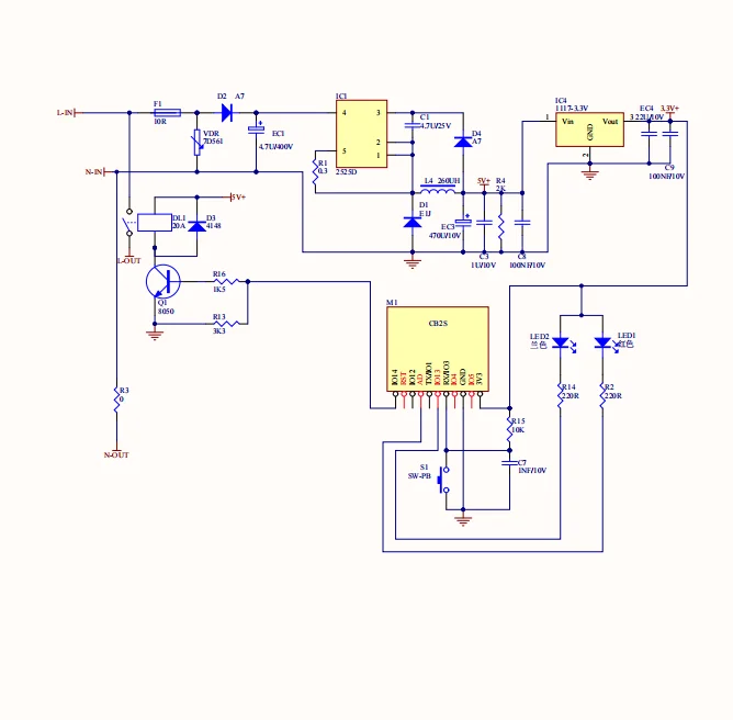
Smart Plug with power metering Schematic
CB2L-Light-bulb
© 2021
cntooya.com
All rights reserved
粤ICP备2021172465号
Home
Product Center
Smart Plug
Smart wall socket
Smart Gateway
Smart Switch
Smart circuit breaker
Smart sensor alarm
smart light bulb
Smart remote
Smart light strip
Smart Curtain Motor
Custom accessories
Platform
tuya
xiaomi
homekit
matter
Protocol
Wifi Mesh
Bluetooth Mesh
Zigbee Mesh
Modules
WT32C3-01N
ESPC2_02
esp8684-wroom-03
esp8685-wroom-03
Download Center
Schematic diagram
Board pin definition
Module pin definition
About Us
Contact us
Shop
About
Contact